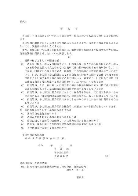
建設工事の入札公告に係る落札結果等の詳細については、下記をご覧ください。
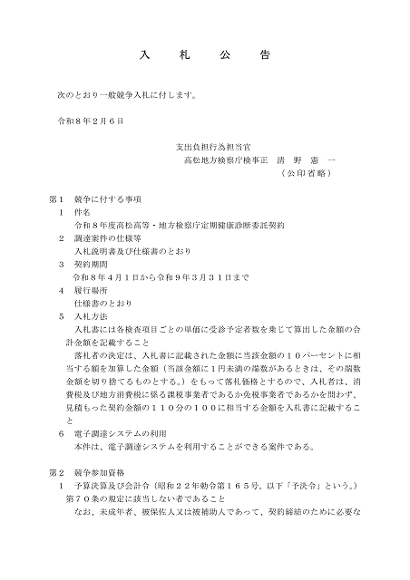
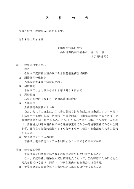
入札公告1











入札公告1・建設工事(高松地方検察庁丸亀支部)に関する印刷用ショートカットはこちら
↓
(別ウィンドウが開きます)
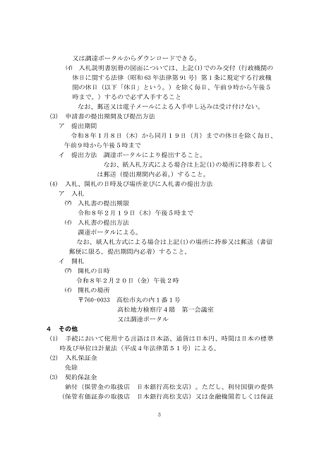
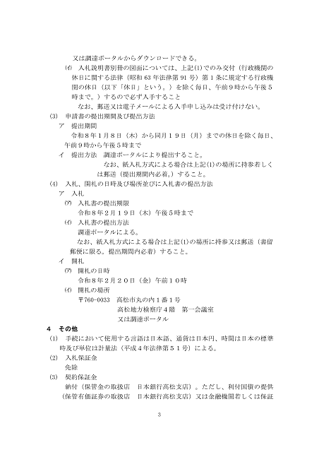
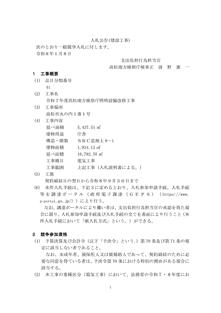
入札公告2
入札公告2・建設工事(高松地方検察庁)に関する印刷用ショートカットはこちら
↓
(別ウィンドウが開きます)
最終更新日:2026年3月16日











検察庁では、一部の契約について、電子調達システムを利用して調達を行っております。
高松地方検察庁では、下記相談窓口において、中小企業者の相談に応じ、入札に関する手続等についての情報提供などを行っています。
記
官公需相談担当者 高松地方検察庁
会計課用度係(物品・役務等)
会計課国有財産係(公共工事等)
住所:高松市丸の内1番1号 高松法務合同庁舎4階
連絡先:(代表)087-822-5155,(会計課直通)087-825-2038
PDF形式のファイルをご覧いただく場合には、Adobe Readerが必要です。
Adobe Readerをお持ちでない方は、以下のページからダウンロードしてください。リンク先のサイトはAdobe Systems社が運営しています。Adobe Reader ダウンロードページ
※上記プラグインダウンロードのリンク先は2015年3月時点のものです。